设为首页 | 收藏本站 | 关于我们 | 广告服务
 
 
当前位置:首页 > 中国信用卡 > 2023年5月
2020—2022 年六大行零售业务概况

  3 月29—30 日,六大行全部完成了2022 年度报告的披露,本刊记者对六大行2020—2022 年的零售业务概况进行了汇总梳理,供业界人士参考。


零售业务发展战略与策略

表1 2020—2022 年六大行零售业务发展战略与策略

零售业务数据

• 零售客户数及AUM

表2 2020—2022 年工商银行零售客户数及AUM 相关数据

表3 2020—2022 年农业银行零售客户数及AUM 相关数据

表4 2020—2022 年中国银行零售客户数及AUM 相关数据


表5 2020—2022 年建设银行零售客户数及AUM 相关数据

表6 2020—2022 年交通银行零售客户数及AUM 相关数据

 

表7 2020—2022 年邮储银行零售客户数及AUM 相关数据

财富管理

表8 2020—2022 年中国银行财富管理数据

表9 2020—2022 年建设银行财富管理数据

表10 2020—2022 年交通银行财富管理数据

表11 2020—2022 年邮储银行财富管理数据

银行卡

表12 2020—2022 年工商银行银行卡数据

表13 2020—2022 年农业银行银行卡数据

表14 2020—2022 年中国银行银行卡数据

表15 2020—2022 年建设银行银行卡数据

表16 2020—2022 年交通银行银行卡数据

表17 2020—2022 年邮储银行银行卡数据

私人银行

表18 2020—2022 年工商银行私人银行数据

表19 2020—2022 年农业银行私人银行数据

表20 2020—2022 年中国银行私人银行数据

表21 2020—2022 年建设银行私人银行数据

表22 2020—2022 年交通银行私人银行数据

零售营收

表23 2020—2022 年工商银行个人金融业务营收数据

表24 2020—2022 年农业银行个人银行业务营收数据

表25 2020—2022 年中国银行个人金融业务营收数据

表26 2020—2022 年建设银行个人银行/ 个人金融业务营收数据

表27 2020—2022 年交通银行个人金融业务营收数据

表28 2020—2022 年邮储银行个人银行业务营收数据

渠道建设

线上渠道

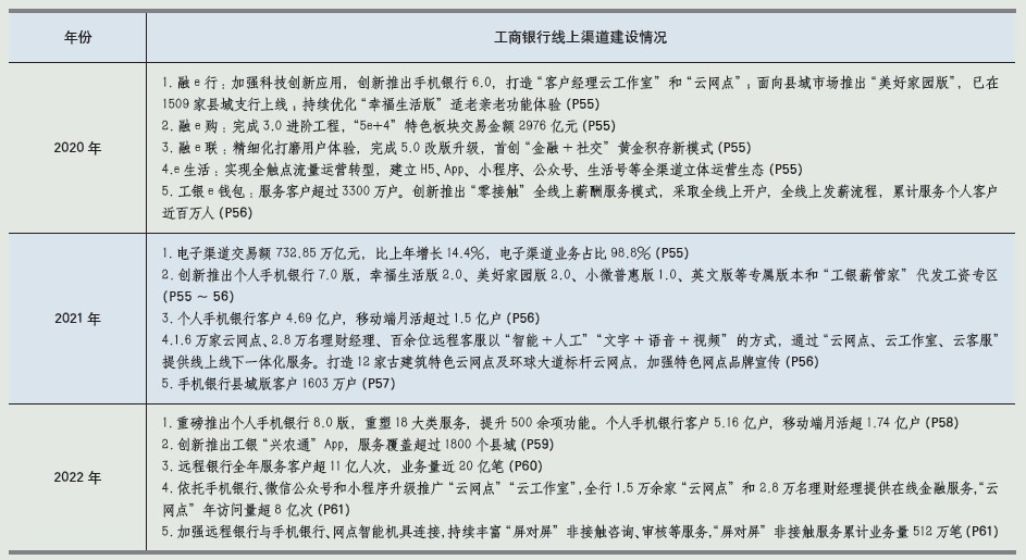
表29 2020—2022 年工商银行线上渠道建设情况

表30 2020—2022 年农业银行线上渠道建设情况

表31 2020—2022 年中国银行线上渠道建设情况

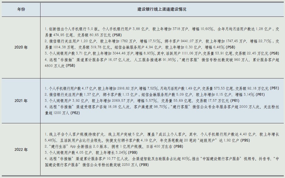
表32 2020—2022 年建设银行线上渠道建设情况

表33 2020—2022 年交通银行线上渠道建设情况

表34 2020—2022 年邮储银行线上渠道建设情况

线下渠道

表35 2020—2022 年工商银行线下渠道建设情况

表36 2020—2022 年农业银行线下渠道建设情况

表37 2020—2022 年中国银行线下渠道建设情况

表38 2020—2022 年建设银行线下渠道建设情况

表39 2020—2022 年邮储银行线下渠道建设情况

数字化运营

表40 2020—2022 年工商银行数字化运营情况

表41 2020—2022 年农业银行数字化运营情况

表42 2020—2022 年中国银行数字化运营情况

表43 2020—2022 年建设银行数字化运营情况

表44 2020—2022 年交通银行数字化运营情况

表45 2020—2022 年邮储银行数字化运营情况

(本刊记者谢香玲摘编于六大行2020—2022 年度报告)

 
过刊查询
2022年03月 2022年02月 2022年01月
2021年12月 2021年11月 2021年10月
2021年09月 2021年08月 2021年07月
2021年06月 2021年05月 2021年04月
查看所有过刊
本期精选
《中国信用卡》2023年第5期目录
平安银行行长助理孙芳滔:智能化银行3.0..
上海农商银行副行长张宏彪:以客户为中心..
吉林亿联银行小微金融部总经理王凯鸽:银..
伊劲松:从数字化运营看大零售经营体系建..
星图金融研究院副院长薛洪言:银行业零售..
毕马威企业咨询(中国)有限公司科技赋能咨..
崔嘉桐:2022年部分股份制商业银行零售业..
 
企业简介 | 版权声明 | 免责声明 | 频道介绍 | 安全提示 | 法律顾问 | 网上投稿 | 客服电话 | RSS订阅
Copyright © 2005 Fcc.Com.Cn, All Rights Reserved. ,《中国金融电脑》杂志社版权所有
电话:010-51915111-805 传真:010-51915236,网络出版服务许可证(署)网出证(京)字第337号
京ICP备14024077号-1 京公安网备:11010802025321 技术支持:站多多